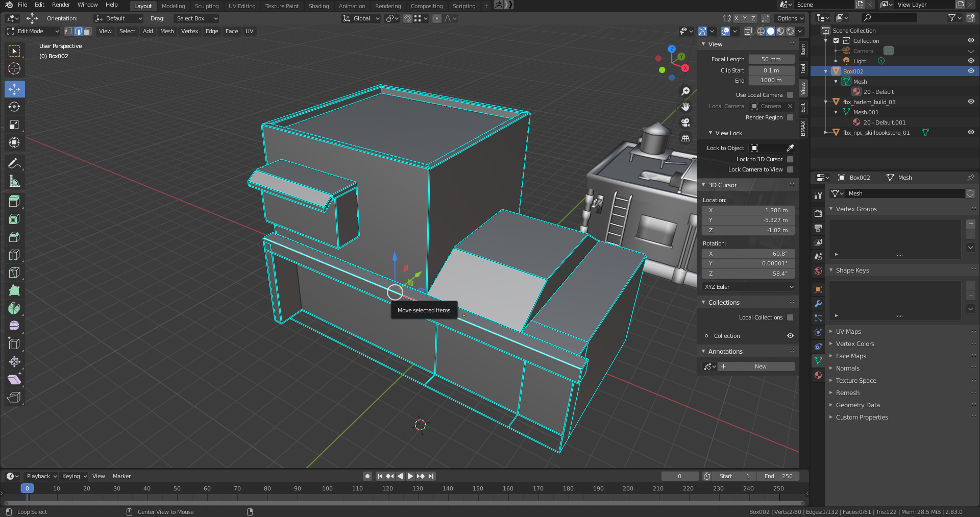
Blender - Edge 라인에 파란선이 생겼을 때?
간혹 조작을 잘못했거나 다른 프로그램에서 오브젝트를 가져왔을때
Edge에 파란 라인이 생기는 경우가 있습니다.
(3DMax에서 Plygon:Smoothing Group 을 설정했을 때 특히 그렇습니다.)

당장 필요없거나 의도하지 않았을 때는 안보이게 해야 하는데
언뜻 봐서는 어떻게 된건지 알 수가 없습니다.

이 선은 Sharp 가 적용되어 있어서 생깁니다.
Edit -Edge - A 키를 눌러 모든 Edge를 선택해줍니다.
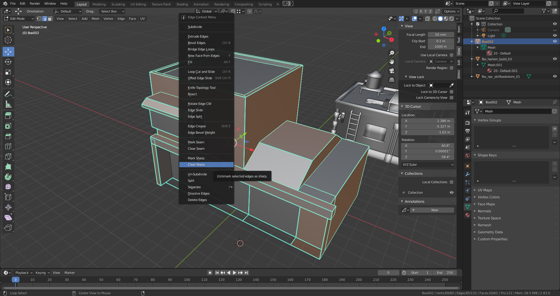
우클릭 - Edge 항목에서 Clear Sharp를 해줍니다.

그러면 파란 Sharp라인이 사라져서 깔끔하게 돌아온 Edge를 볼 수 있습니다.
Mark Sharp ?
- Smooth 가 적용된 오브젝트에서 깔끔하게 떨어지는 면을 구성할때 사용합니다.
대게 일정 각도 이상의 Edge를 경계로 사용되며
Modifier의 Edge Split 기능과 함께 사용됩니다.
아래의 링크를 참고 바랍니다.
Using Sharp Edges in blender - BlenderNation
A quick tip by Alex Telford. Alex writes: I've found a lot of people add in their subdivision surface and use extra edge loops to sharpen the edges. This creates an unnecessary amount of polygons. The correct technique is actually to use sharp edges in com
www.blendernation.com
대략적인 사용법은 다음과 같습니다.

위와 같이 호리병 같은 모양에서 Smooth로 쉐이더를 주었을때
뚜껑 윗부분은 Flat 하게 다른 스므딩을 해줄때 사용합니다.
( Subdivide시에 Crease 를 주는 것과는 다른 상황입니다.)
3DsMAX 의 경우는 폴리곤 스므딩 그룹을 다른 채널로 주어서 해결하는데
Blender에서는 Mark Sharp기능을 사용합니다.

경계되는 Edge를 잡고 Mark Sharp를 해줍니다.

우측패널의 Modifier에서 Edge Split 를 적용합니다.
수치를 조절하면 일정 각도 이상은 Smooth가 적용되는데 이때 Mark Sharp한 부분은 적용되지 않고
Sharp하게 떨어집니다.
< Blender에서는 이것외에도 엣지에 Crease (Shift+E) 등이
효과를 주면 엣지에 색이나 굵기가 변화하니 참고 바랍니다. >
'Blender' 카테고리의 다른 글
| Blender - Scale 기능 이용해서 면을 편평하게 할때? (0) | 2020.07.23 |
|---|---|
| Blender - Bevel 기능이 이상한 방향으로 적용될때 ? (0) | 2020.07.23 |
| Blender - Snap 기능 활용 - 스냅 버튼 안누르고 사용하기 (0) | 2020.07.23 |
| Blender Study - Curve 와 Array를 이용한 구성 (0) | 2019.11.17 |
| [Blender] Study - Mirror 미러 기능 (0) | 2019.11.07 |