반응형
Blender - Scale 기능 - 면을 편평하게 만들기

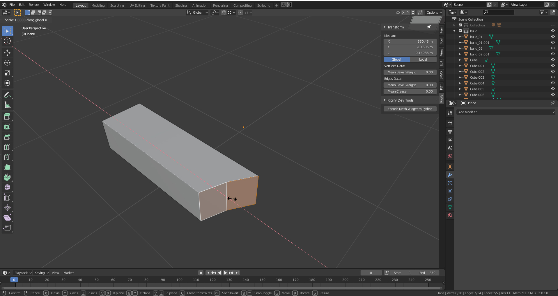
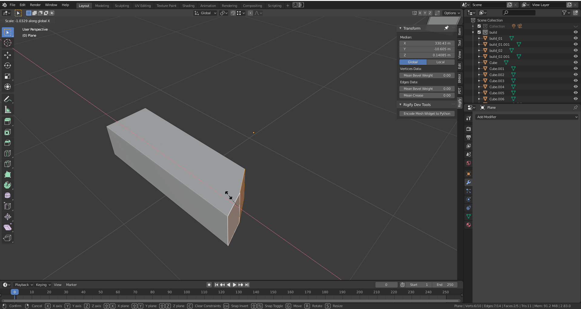
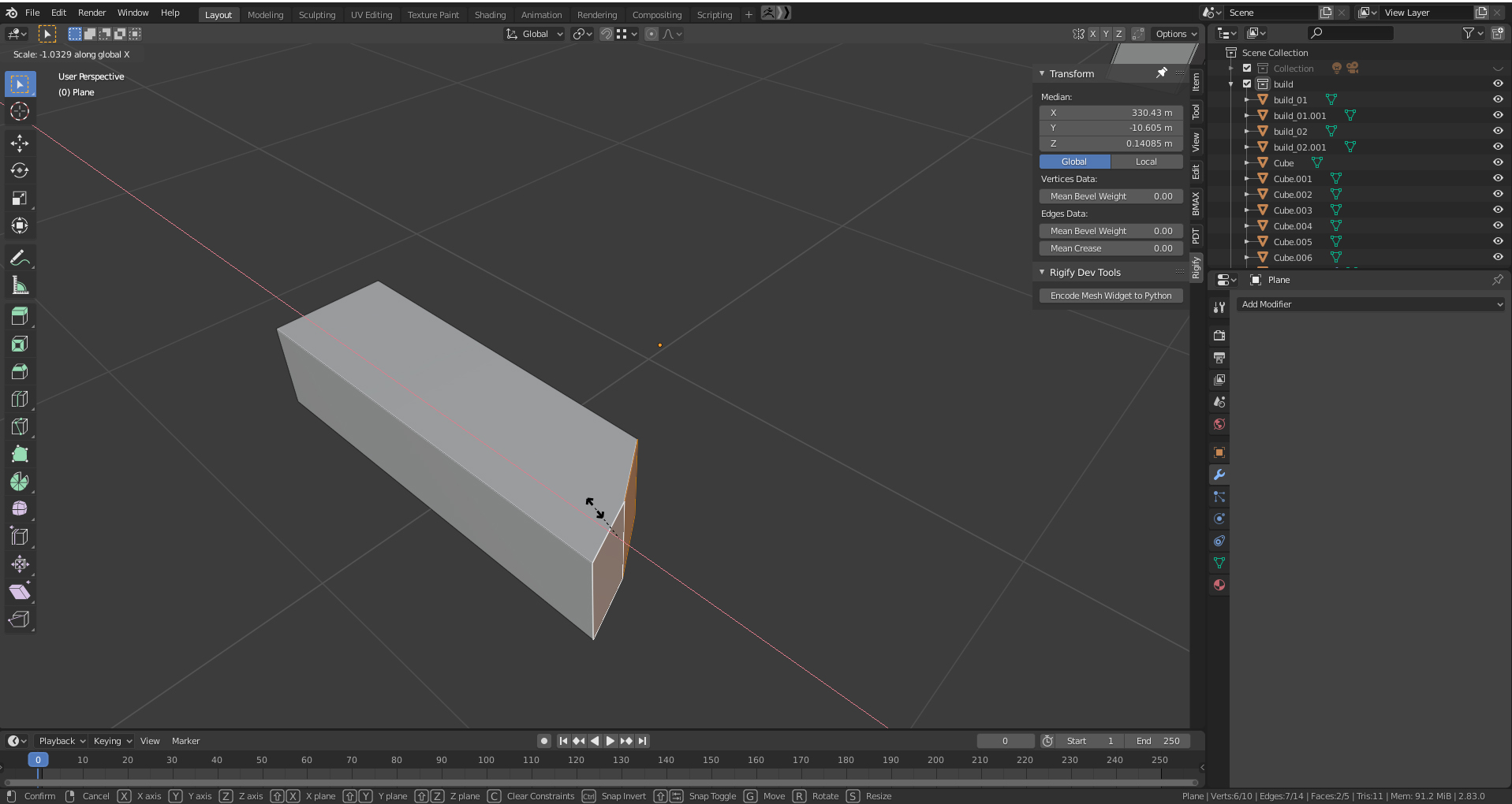
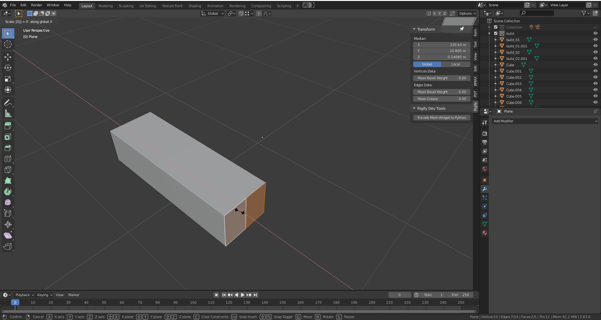
면을 평균적으로 편평하게 만들 때 Scale(S) 스케일 기능을 사용합니다.

그런데 3DsMax 맥스처럼 스케일을 잡고 당기면 중간지점에서 멈추지 않고 더 밀려 버립니다.

블렌더에서는 이 경우
면 선택 - S키- 조절하려는 축 방향 선택 (여기서는 X)
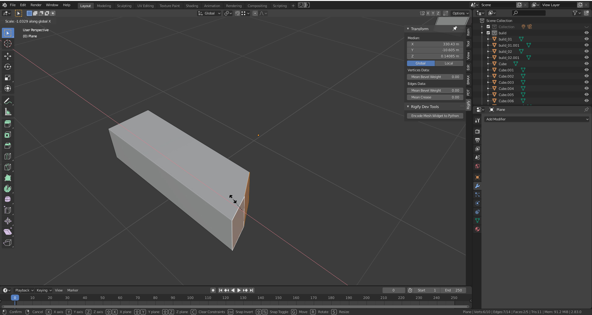
- 숫자 키 0 을 기입 후 엔터
하면 중간 지점으로 면이 편평해집니다.
(왼쪽 상단의 수치부분을 보면 숫자 0이 기입되고 적용되는 것을 알 수 있습니다.)
반응형
'Blender' 카테고리의 다른 글
| Blender - 항시 wire보이기, 오브젝트의 좌표 및 정보 확인 (0) | 2020.07.27 |
|---|---|
| Blender - 인터페이스 - 도움말만 한글로 보기 (0) | 2020.07.27 |
| Blender - Bevel 기능이 이상한 방향으로 적용될때 ? (0) | 2020.07.23 |
| Blender - Edge 라인에 파란선이 생겼을 때? - 사라지게 하는 법 + Mark Sharp - 폴리곤 스므딩 Polygon Smoothing> (0) | 2020.07.23 |
| Blender - Snap 기능 활용 - 스냅 버튼 안누르고 사용하기 (0) | 2020.07.23 |