반응형
Blender - 간단하게 Snap기능 사용하기

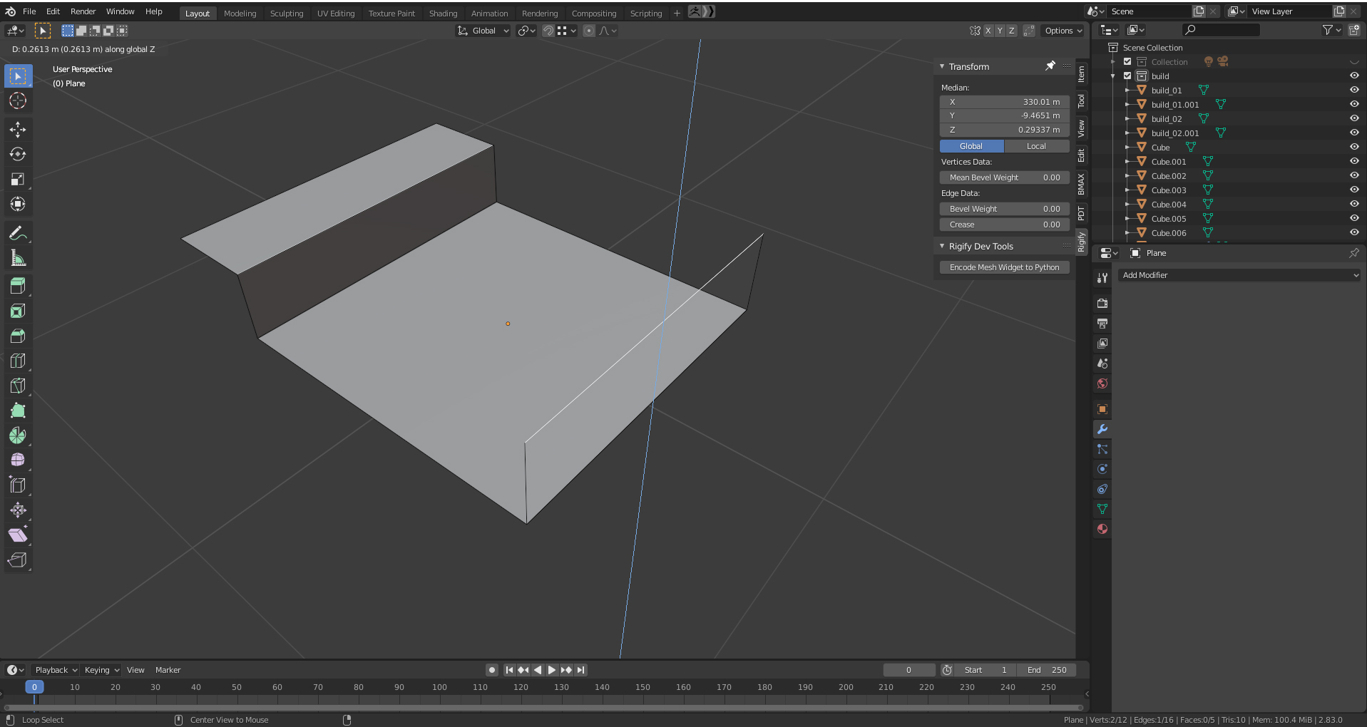
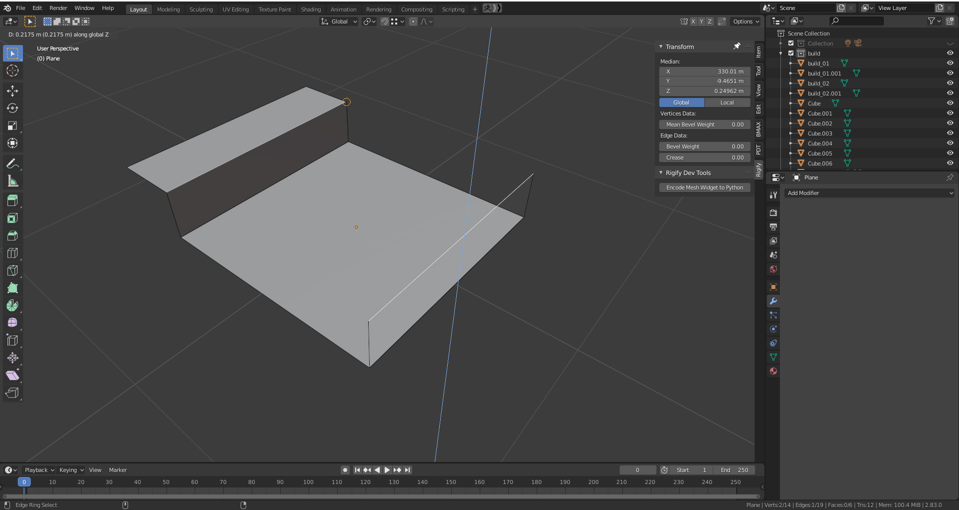
작업을 하다보면 Snap기능을 사용할 일이 종종 생깁니다.
하지만 매번 Shift+Tab 을 누르는 게 번거로울 때가 있습니다.
그럴때 유용한 방법이 Ctrl 키를 활용하는 것입니다.

버텍스나 엣지, 오브젝트를 움직일때
Ctrl 키를 누르면 Snap기능이 잠시 활성화 되서 사용할 수 있습니다.
반응형
'Blender' 카테고리의 다른 글
| Blender - Bevel 기능이 이상한 방향으로 적용될때 ? (0) | 2020.07.23 |
|---|---|
| Blender - Edge 라인에 파란선이 생겼을 때? - 사라지게 하는 법 + Mark Sharp - 폴리곤 스므딩 Polygon Smoothing> (0) | 2020.07.23 |
| Blender Study - Curve 와 Array를 이용한 구성 (0) | 2019.11.17 |
| [Blender] Study - Mirror 미러 기능 (0) | 2019.11.07 |
| Blender Study - Edge - 이어주기(면 채워주기) (0) | 2019.10.31 |