반응형
Blender - Curve
Curve 기능을 활용해서 굴곡진 형태를 만들 수 있습니다.

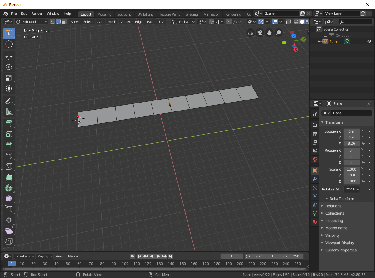
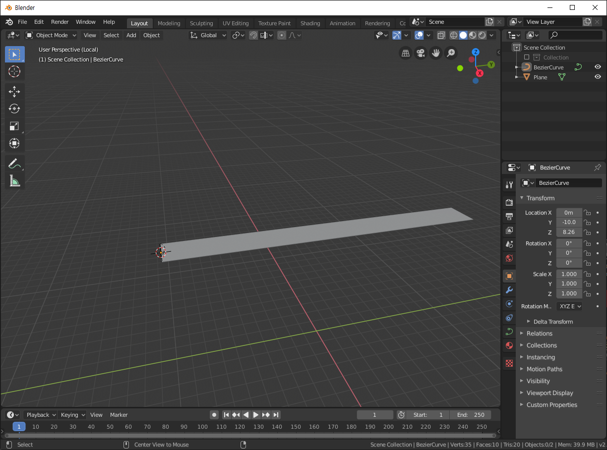
굴곡된 형태가 될 대상을 준비합니다.
3D커서를 시작되는 엣지 부분에 맞추어 두었습니다.

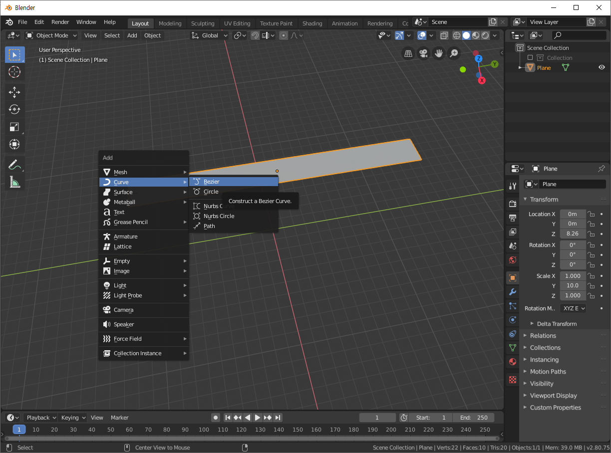
베지어 커브를 생성합니다.

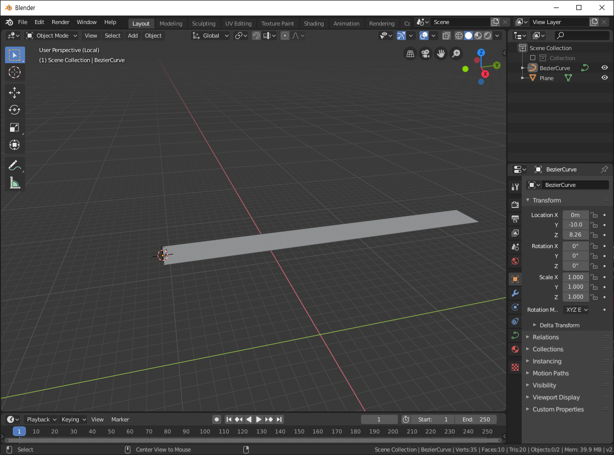
3D커서가 있는 곳에 커브가 생성되었습니다.

커브를 선택하고 Edit모드로 들어가면 커브의 버텍스를 선택해서
커브의 모양을 변형할 수 있습니다.

일반 오브젝트 변형과 마찬가지로 G, S, R 의 이동, 스케일, 로테이트가 가능합니다.
변형될 모양으로 만들수 있게 조정해 줍니다.

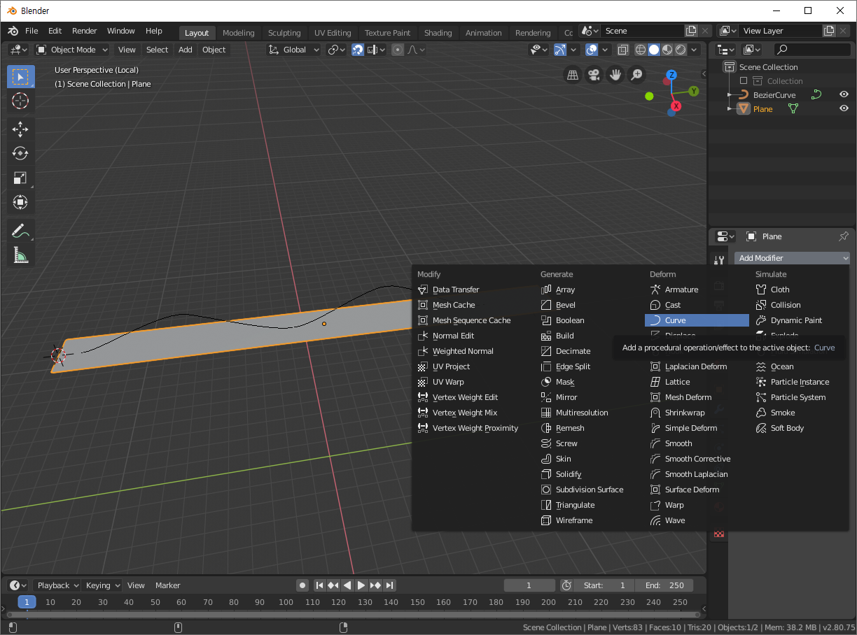
커브를 선택하고 E키를 눌러 Extrude해서 새로운 커브를 뽑아낼 수 있습니다.
변형하려는 길이 만큼 새로운 커브를 생성합니다.

View를 조정한뒤 (Front 혹은 각 축에 맞게 Right등으로 변경)
원하는 형태로 커브를 변형해 줍니다.

변형될 오브젝트를 선택하고 모디파이어에서 커브를 선택합니다.

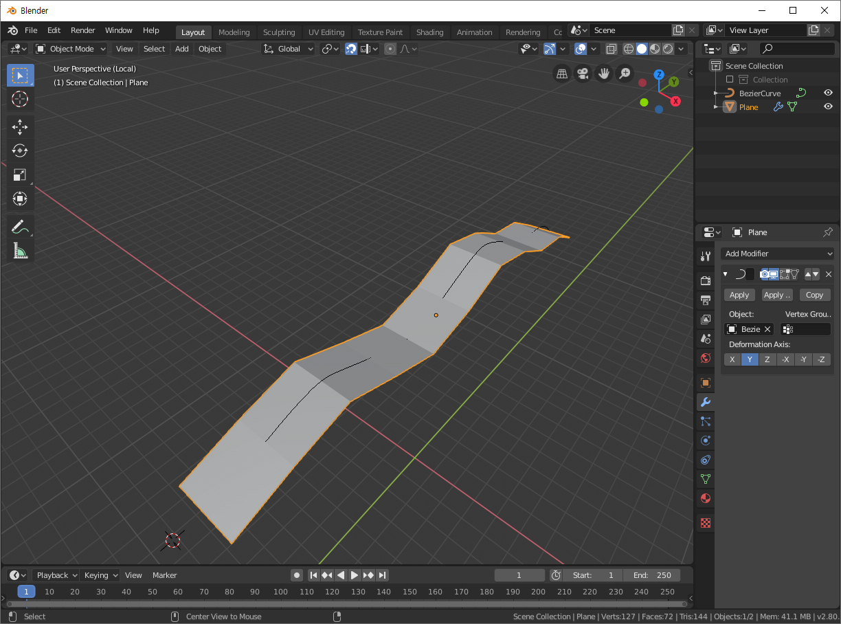
우측에 추가된 커브 모디파이어에서
Object -항목 쪽에 있는 스포이드를 통해 커브를 선택하면 변형이 됩니다.
축을 조정해서 원하는 형태로 맞춰줍니다.
Apply를 적용하면 모디파이어가 최종 적용됩니다.
'Blender' 카테고리의 다른 글
| Blender Study - 찢어서 떼어네기 Rip Region (0) | 2019.10.25 |
|---|---|
| Blender Study - 이어주고 Connect (J), 뒷면확인 Backface Culling, 뒷면만들어주기Solidify (0) | 2019.10.24 |
| Blender Study_ Apply 기능 (3DS Max의 Reset X form 같은 기능) <블렌더 공부> (0) | 2019.10.18 |
| Blender Study_Rip Region - 떼어내서 분리시키기 <블렌더 3D> (0) | 2019.10.18 |
| Blender Study- 오브젝트 이동하기, 팁 <블렌더 3D> (0) | 2019.10.17 |