반응형
Blender - Apply

작업을 하다 보면은 위치값이나 크기, 회전 값을 현재 상태를 기준으로 초기화 시켜줘야 합니다.
3Ds MAX 에서는 이를 리셋 X폼 -Reset Xfrom 이라고 하며 오브젝트를 완성 시킨 후에는
마무리로 이 기능을 적용시켜주곤 합니다.
(또한 오브젝트를 0,0,0 위치에서 Export해서 게임엔진 등에서 사용합니다.)
Blender 에서는 Apply 기능이 이와 같은 기능입니다.
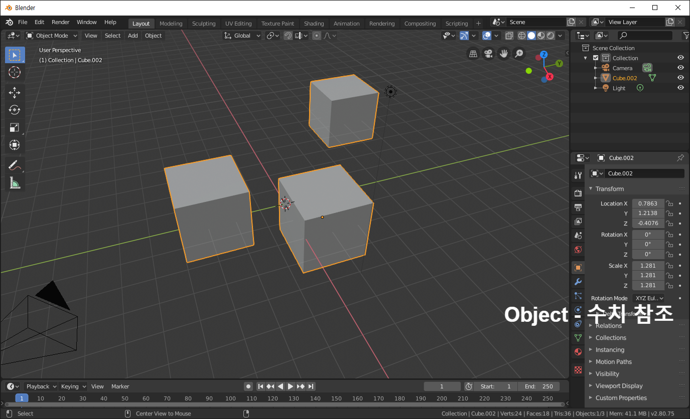
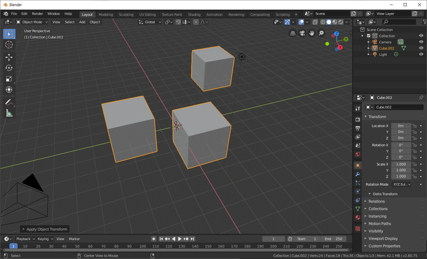
위 사진의 오른쪽 탭 의 Object 항목을 보면
위치값과 스케일 값이 변형되어 있는 것을 알 수 있습니다.

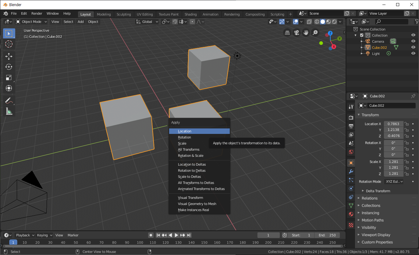
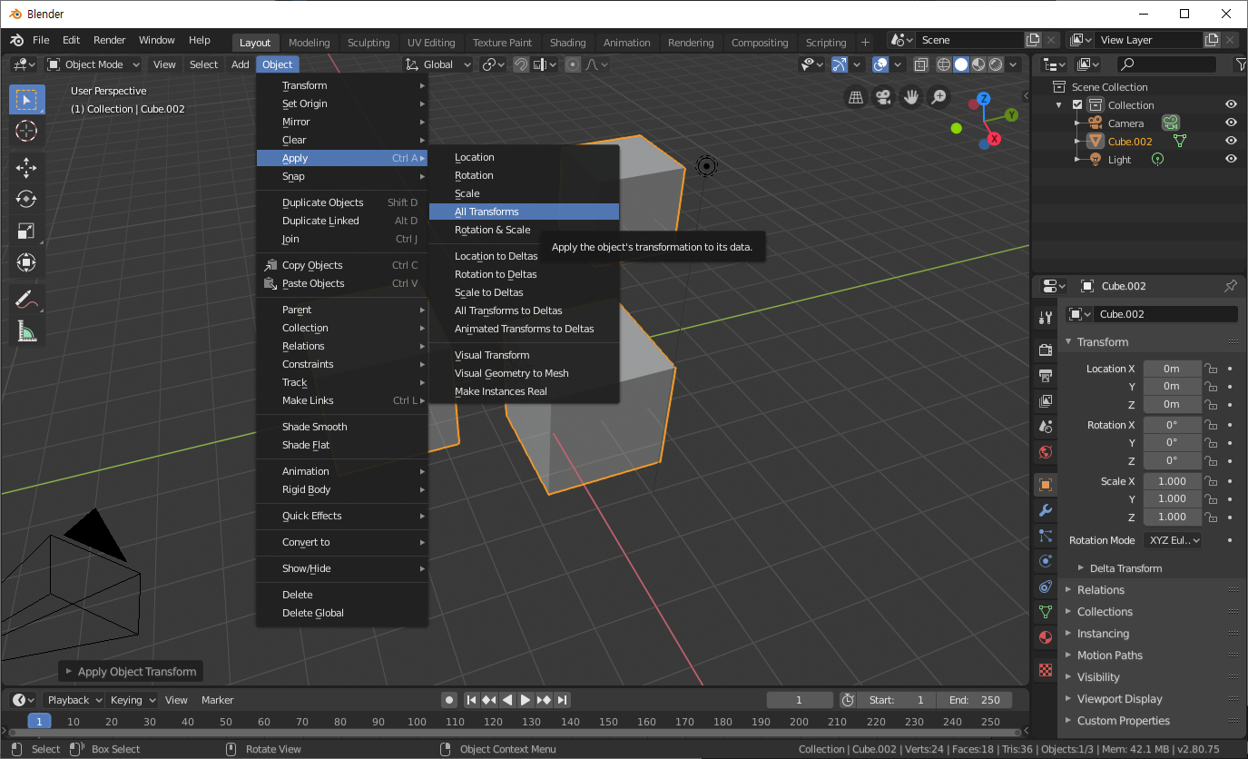
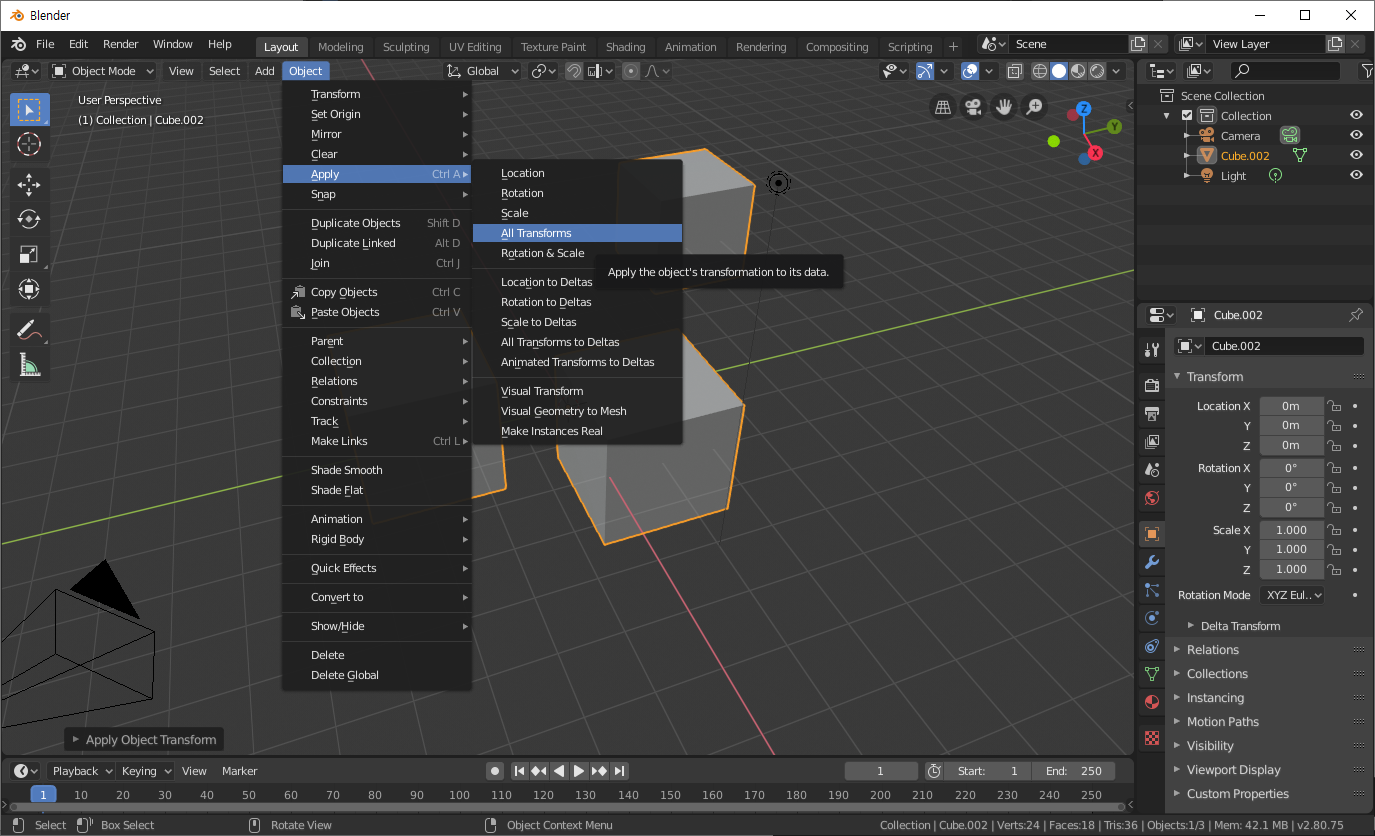
단축키 Ctrl + A 를 입력하면 Apply 기능을 사용할 수 있습니다.
여기서 원하는 부분을 현재 상태를 기준으로 초기화 할 수 있습니다.

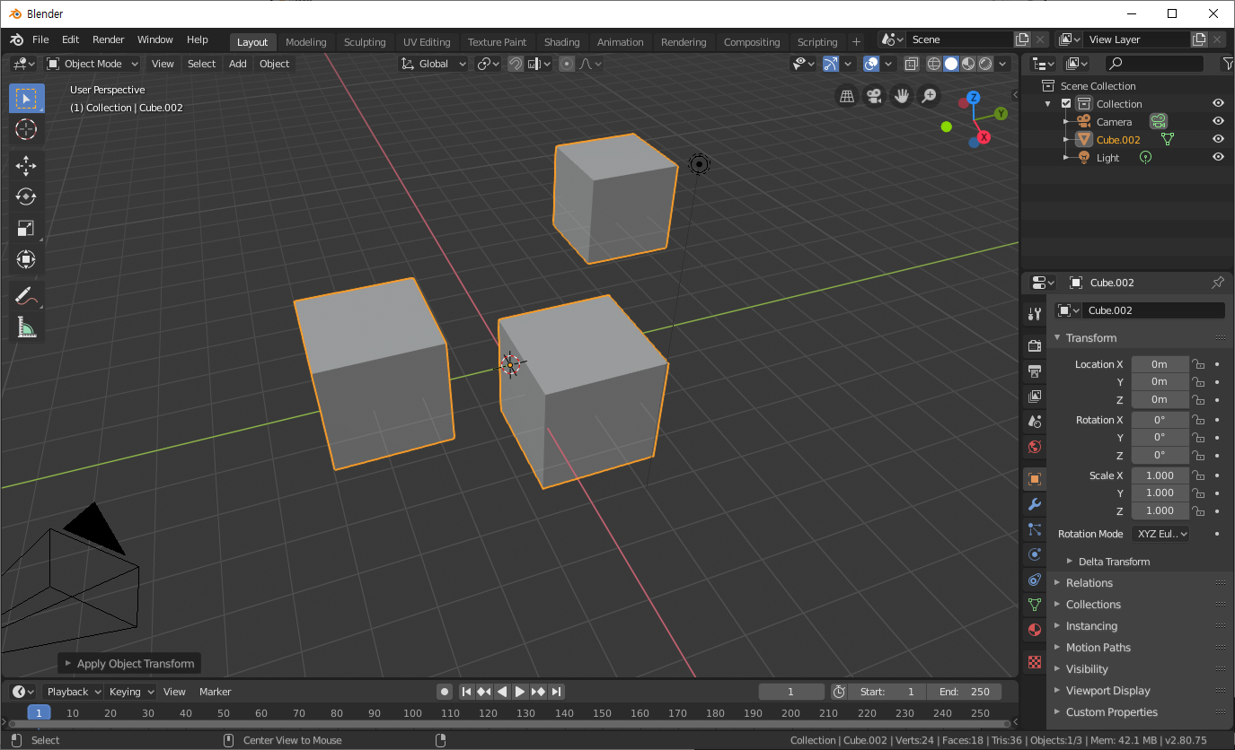
Apply 시키면 수치가 월드축을 기준으로 리셋되는 것을 볼 수 있습니다.

Object 모드에서 상단 Object 탭에서도 Apply 기능을 찾을 수 있습니다.
단축키가 생각나지 않을 때는 이 탭부분에서 관련 기능들을 찾을 수 있습니다.
'Blender' 카테고리의 다른 글
| Blender Study - 이어주고 Connect (J), 뒷면확인 Backface Culling, 뒷면만들어주기Solidify (0) | 2019.10.24 |
|---|---|
| Blender Study - Curve 사용해서 굴곡진 형태로 변형하기 (0) | 2019.10.23 |
| Blender Study_Rip Region - 떼어내서 분리시키기 <블렌더 3D> (0) | 2019.10.18 |
| Blender Study- 오브젝트 이동하기, 팁 <블렌더 3D> (0) | 2019.10.17 |
| [Blender] 블렌더 2.80 정식 런칭- 무료 3D프로그램 Free 3D Program Blender 2.80 (0) | 2019.08.11 |