반응형
Blender Study - 버텍스, 엣지, 페이스, 카메라 단추키 및 조작
/ Smooth와 Randomize 기능
| 내 용 | 단 축 키 | 예 시 |
| Edit 모드에서 버텍스관련 메뉴 | Ctrl + V | ![]() |
| Edit 모드에서 엣지관련 메뉴 | Ctrl + E | ![]() |
| Edit 모드에서 페이스 관련메뉴 | Ctrl + F | ![]() |
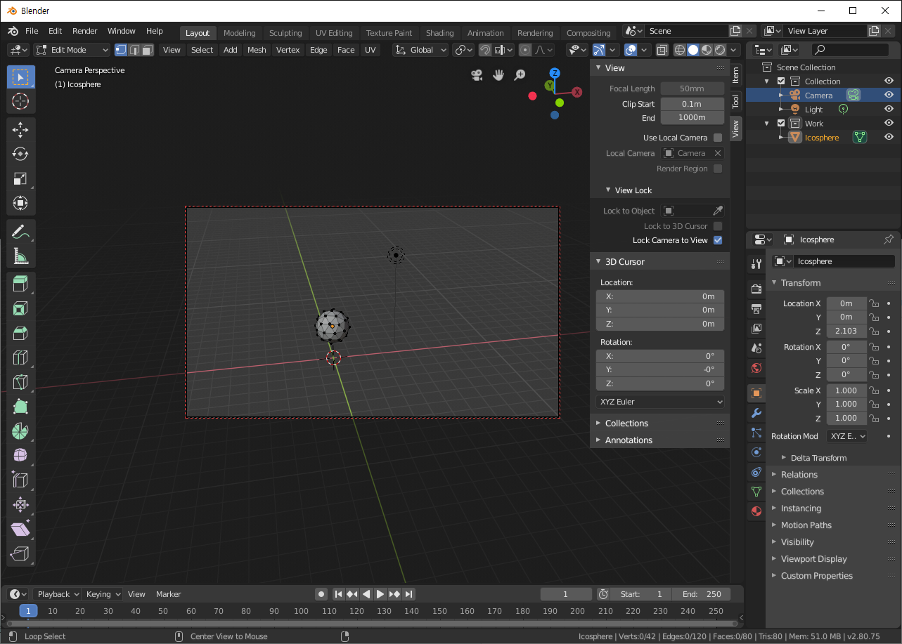
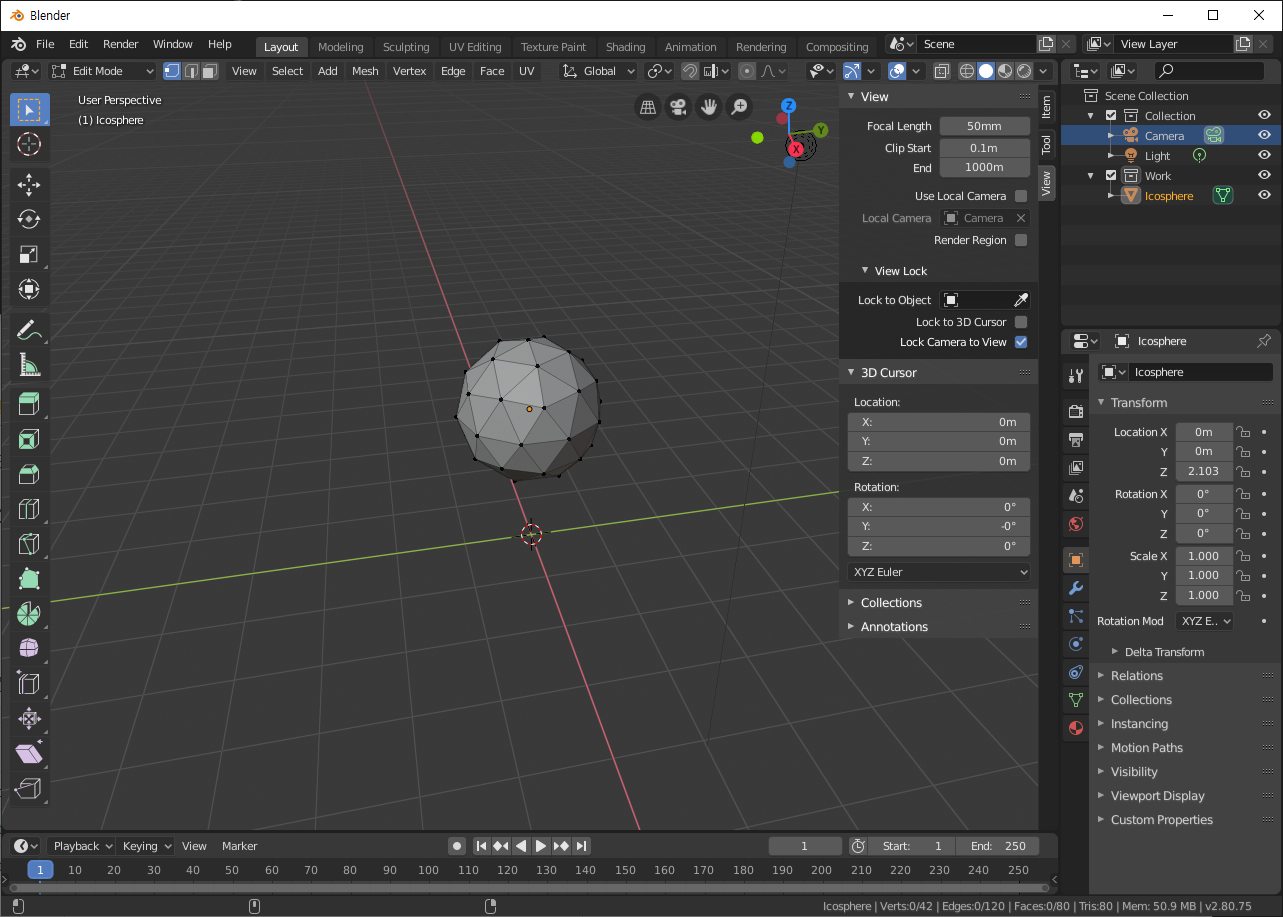
| 3D 커서를 0,0,0 으로 | Shift + C | ![]() |
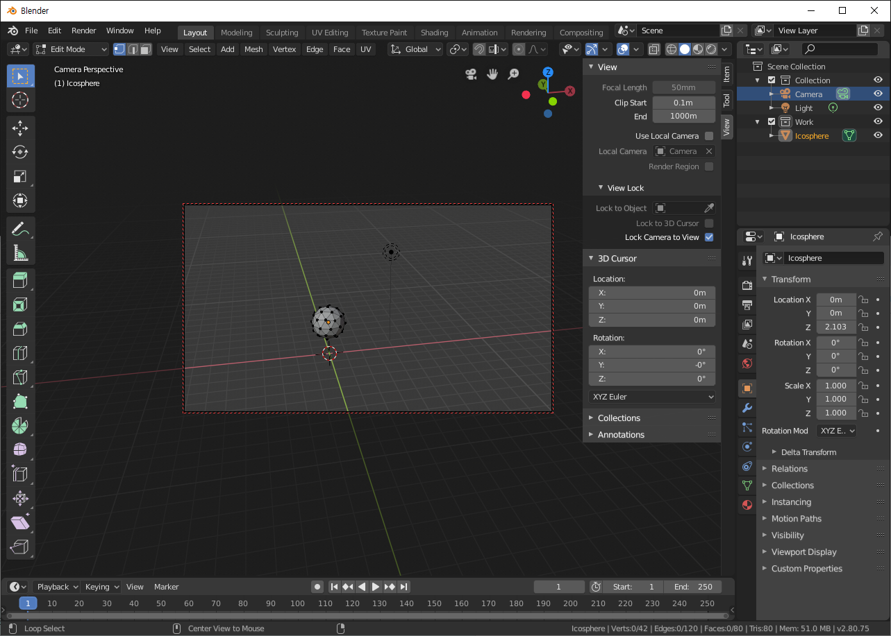
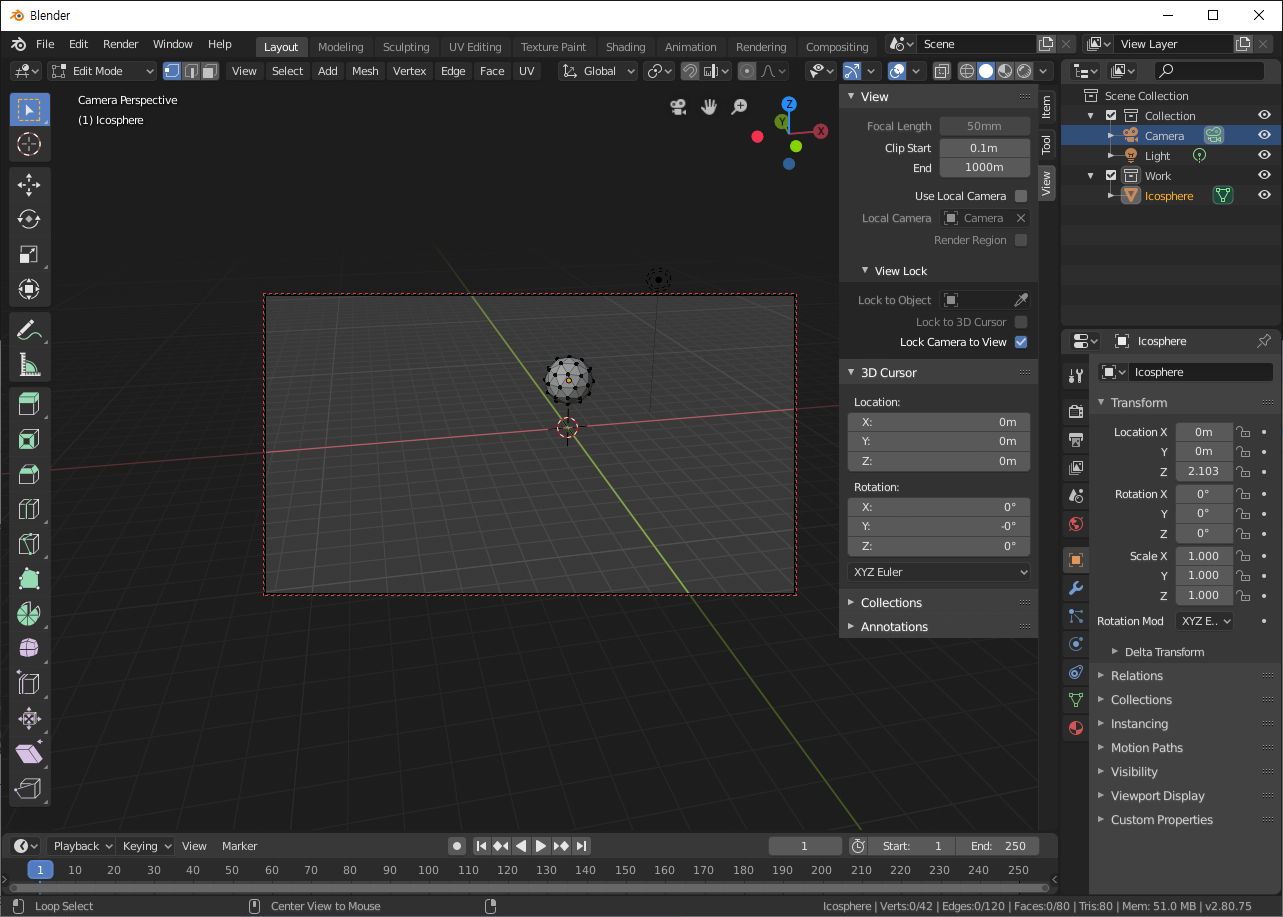
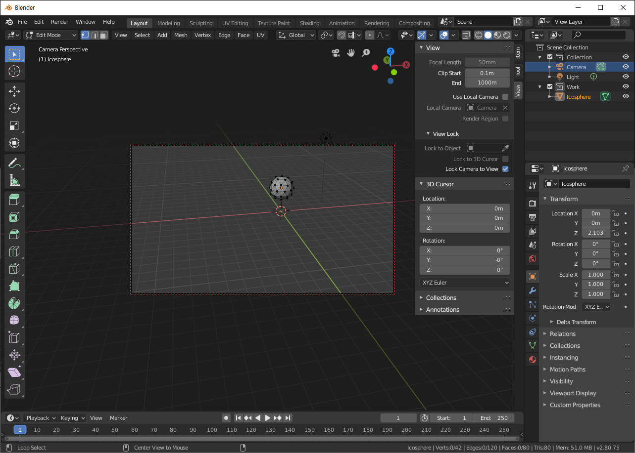
| 현재 View 상태로 카메라 위치 | Ctrl+Alt+숫자0 | ![]() |
![]() - 카메라 선택 후 - 우측패널 - View -> View Lock - Lock Camera to View 선택하면 |
||
| 카메라 상하좌우 움직임 | Shift + 마우스 휠 | ![]() |
| 카메라 로테이션 및 줌인 | 마우스 휠 클릭, 롤링 | ![]() |
| 카메라 움직임 | 숫자 키패드 2,4,6,8 | ![]() |
Smooth 와 Randomize 기능

왼쪽 패널의 Smooth 기능으로 면, 엣지등을 부드럽게 할 수 있고
Randomize기능으로 랜덤하게 울퉁불퉁하게 만들 수 있다.

Randomize 기능으로 스피어를 울퉁불퉁하게 하고 버텍스로 모양을 만든 후
Smooth 기능으로 부드럽게 다듬을 수 있다.

위의 기능을 이용해서 간단히 만들어본 로우폴리 사과
반응형
'Blender' 카테고리의 다른 글
| Blender Study - Edge - 이어주기(면 채워주기) (0) | 2019.10.31 |
|---|---|
| Blender Study - 다른 파일에 있는 오브젝트를 가져오기 (2) | 2019.10.29 |
| Blender Study - 선택 확장하기, 감소시키기, 개별적으로 Extrude 시키기 (0) | 2019.10.27 |
| Blender Study - 찢어서 떼어네기 Rip Region (0) | 2019.10.25 |
| Blender Study - 이어주고 Connect (J), 뒷면확인 Backface Culling, 뒷면만들어주기Solidify (0) | 2019.10.24 |








