반응형
Blender Study - 다른 파일에 있는 오브젝트를 가져오기
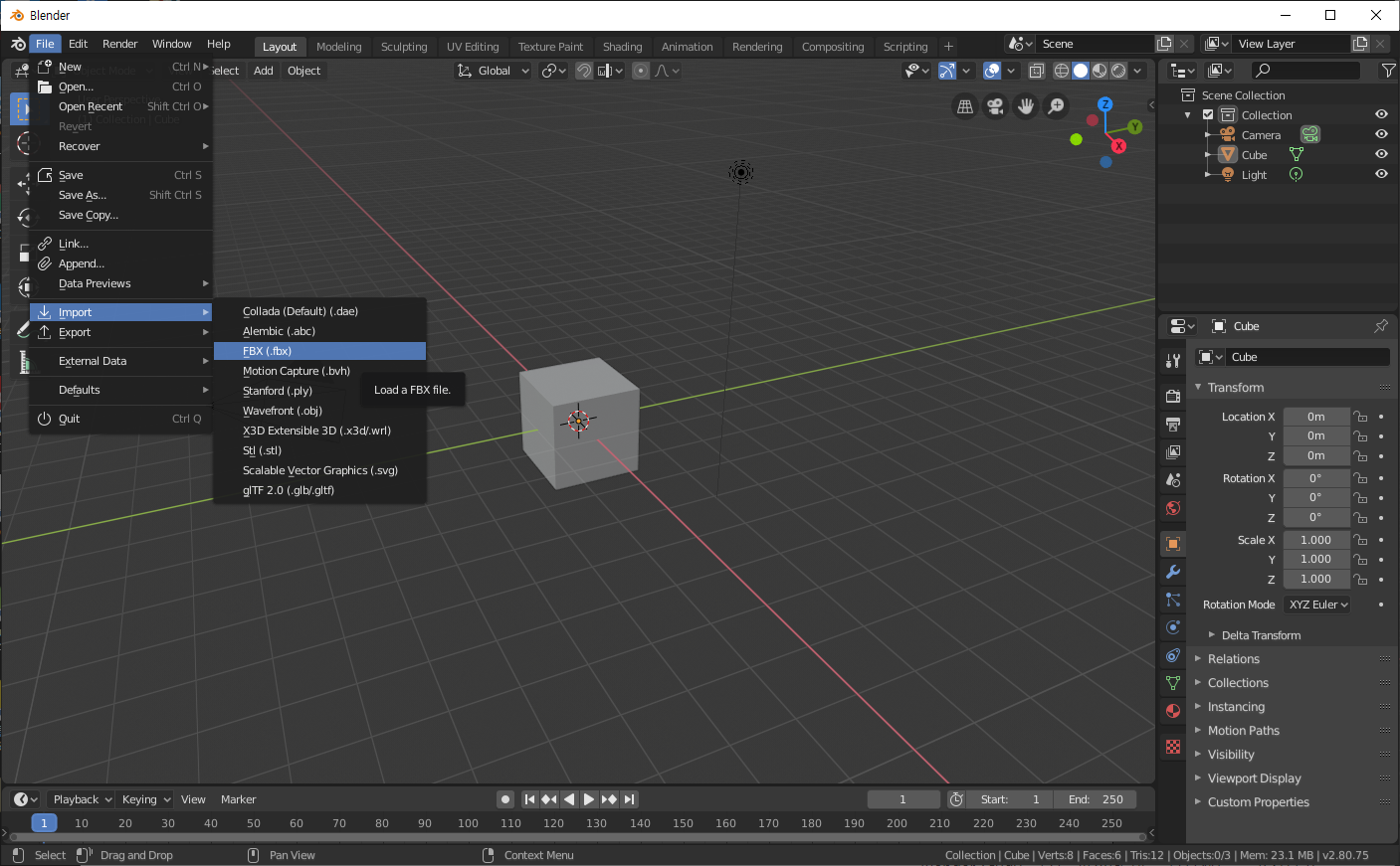
1. Import 기능 - 주로 FBX 나 Stl 등 다른 파일 형식

File - Import - 파일 선택
을 통해서 다른 파일에 있는 데이터를 가져올 수 있습니다.
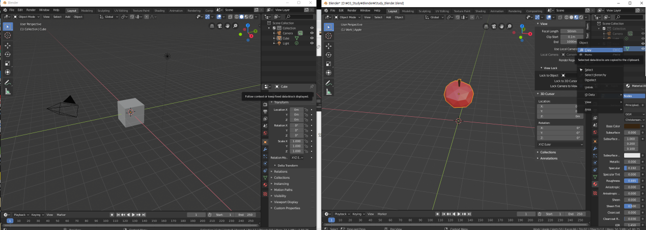
2. Blender 파일간 데이터 이동

Blender를 두개 띄웁니다.
복사하려는 파일에 우클릭 하거나 Ctrl+ C 해줍니다.

복사하려는 곳에서 Ctrl + V 를 해주면 복사가 됩니다.
두개를 동시에 띄우지 않고 copy 를 한채 다른 씬을 불러와서 적용해도 됩니다.
반응형
'Blender' 카테고리의 다른 글
| [Blender] Study - Mirror 미러 기능 (0) | 2019.11.07 |
|---|---|
| Blender Study - Edge - 이어주기(면 채워주기) (0) | 2019.10.31 |
| Blender Study - 버텍스, 엣지, 페이스, 카메라 단축키 + Smooth 와 Randomize 기능 (0) | 2019.10.29 |
| Blender Study - 선택 확장하기, 감소시키기, 개별적으로 Extrude 시키기 (0) | 2019.10.27 |
| Blender Study - 찢어서 떼어네기 Rip Region (0) | 2019.10.25 |