반응형
Blender
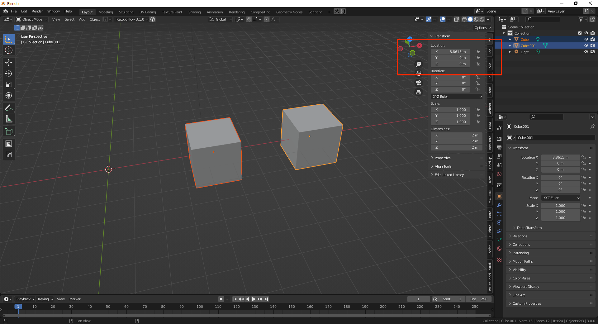
여러 개의 오브젝트를 선택한 후
수치를 입력해서 동시에 이동하기
Enter a number and move various objects

작업을 하다 보면 여러 개의 오브젝트를 선택한 후
같은 수치 만큼 이동 등을 해야 할 때가 있습니다.

그런데 다른 툴 처럼 여러 개를 선택 후
수치를 입력하면 Blender 에서는 마지막에 선택했던 오브젝트만 적용됩니다.

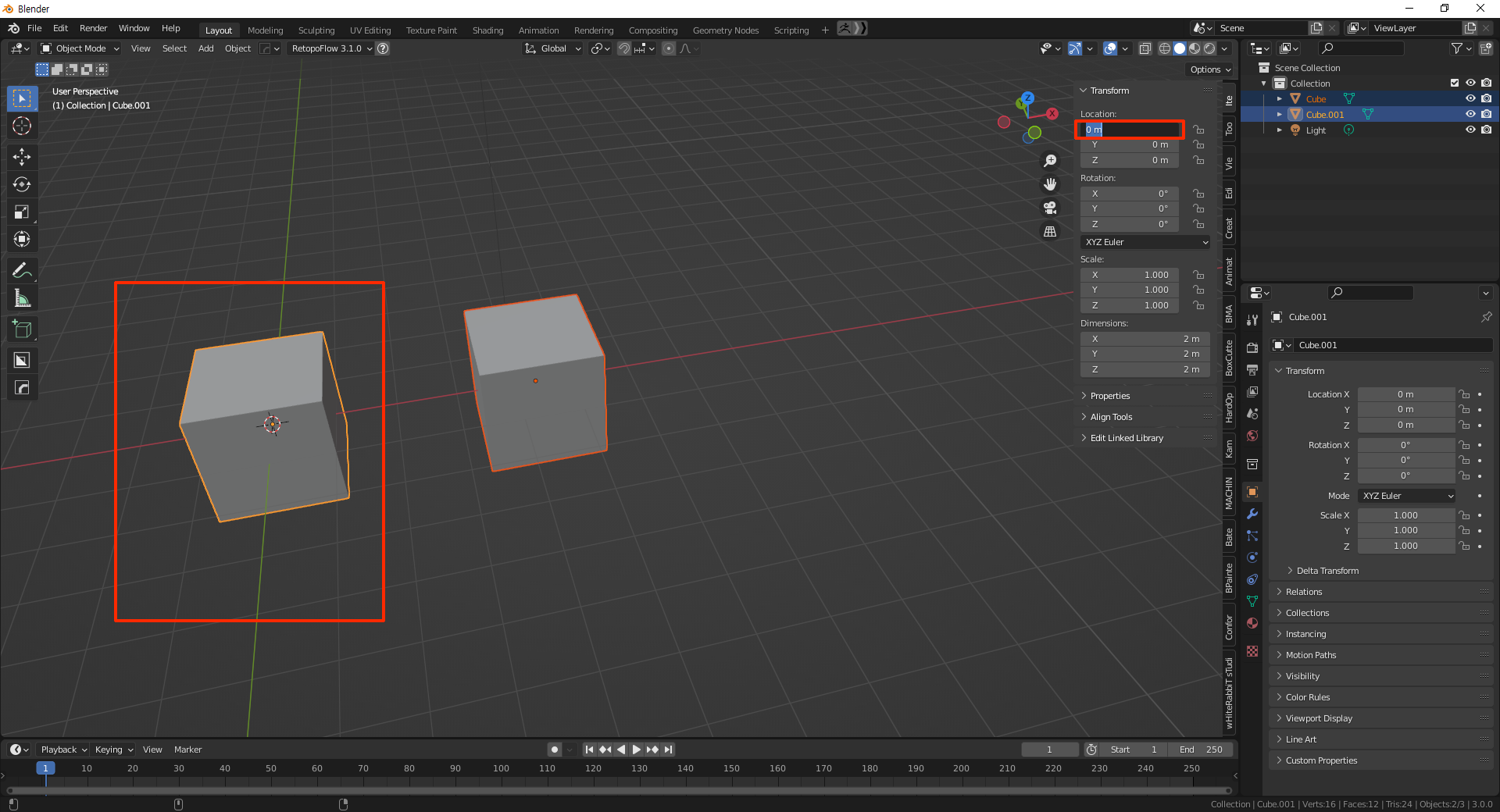
동시에 적용하려면
수치를 입력하는 창을 클릭할때
Alt+클릭을 하고 수치를 입력하면 됩니다.
Alt를 누른채 수치를 드래그해서도 적용이 가능한데
아무래도 정확한 수치를 적용하려면 Alt+클릭 후 수치 입력이 효율적입니다.
Tip 관련 이미지는 모두 자체제작입니다
Blender 관련 팁은 모두 오픈되어 있습니다
반응형
'Blender' 카테고리의 다른 글
| Blender Study- Shade Auto Smooth - 스므스와 노말설정을 동시에 (0) | 2022.10.06 |
|---|---|
| Blender - Flat Mode 텍스쳐 그대로 렌더링 하기. (Flat Color Rendering) (2) | 2022.05.11 |
| Blender 2.93 LTS 버전이 나왔습니다. (0) | 2021.06.18 |
| Blender Add on - 텍스쳐 자동으로 리로드 해주는 에드온 Auto Relad Blender Addon (0) | 2021.05.16 |
| Blender :: 도넛제작 (0) | 2021.03.06 |