반응형
Blender - Object Gizmo 보이게 하기, Stactics 3DSMAX처럼 보이게 하기

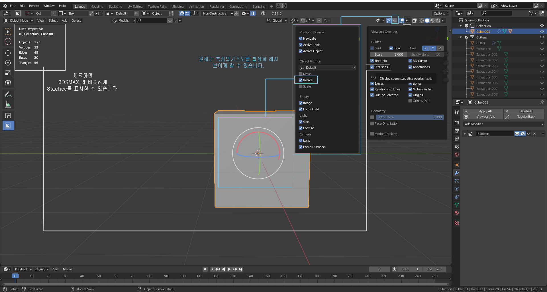
상단 메뉴[Top Bar]의 오른쪽 뷰포트[Viewport] 관련 메뉴에서
이미지와 같이 체크하시면 화면에 보이게 할 수 있습니다.
1. Object Gizmo
Gizmo 항목으로 들어가서
Move, Rotate, Scale 체크해도 되고
왼쪽 세로 메뉴에서 선택해도 됩니다.
2. Stactis 3DSMAX처럼 보이게
기본적으로 Blender는 화면 우측 하단에 Stactics가 표시됩니다.
이미지와 같이 Overay 항목에서 Stactics를 체크하면
3DSMAX 와 같이 좌측 상단에 표시가 됩니다.
반응형
'Blender' 카테고리의 다른 글
| Blender 2.9 - Eevee렌더에서 머테리얼 알파(Alpha) 보이게 하기 (0) | 2021.02.08 |
|---|---|
| Blender - 오브젝트 선택 Freeze (Lock) 기능 (0) | 2020.11.23 |
| Blender - 항시 wire보이기, 오브젝트의 좌표 및 정보 확인 (0) | 2020.07.27 |
| Blender - 인터페이스 - 도움말만 한글로 보기 (0) | 2020.07.27 |
| Blender - Scale 기능 이용해서 면을 편평하게 할때? (0) | 2020.07.23 |